Selon les normes, la tension dans les réseaux domestiques doit être égale à 220 volts. Des écarts de ± 5% sont autorisés. Mais dans la pratique, en raison de la dégradation des réseaux, des accidents dans les sous-stations et des situations d'urgence, les normes ne sont pas respectées. Pour protéger les appareils électroménagers contre les surtensions soudaines, les fabricants recommandent l'utilisation de stabilisateurs de tension.
Cependant, certains utilisateurs pensent que la nécessité d'acheter est censée être un «stratagème de marketing» par les fabricants de tels appareils. Nous déterminerons si un régulateur de tension est réellement nécessaire pour le réfrigérateur et quelles seront les conséquences de son absence. Dans cet article, nous donnerons également de précieuses recommandations sur le calcul et la sélection de la puissance.
Pourquoi ai-je besoin d'un stabilisateur pour le réfrigérateur
La documentation technique du réfrigérateur indique la tension de fonctionnement admissible dans la plage 220 - 240V. De plus, les fabricants garantissent le fonctionnement ininterrompu des équipements uniquement si cette condition est remplie. En conséquence, même si le réfrigérateur est sous garantie, mais que la panne est survenue en raison d'une surtension, le fabricant refuse ses obligations concernant le service gratuit de garantie. En raison de la basse tension du réseau, le compresseur ne démarre pas, ce qui signifie que l'appareil ne fonctionnera pas. Mais la haute tension est lourde de burn-out de nœuds coûteux.
Dans la zone à risque, des composants électroniques particulièrement sensibles à la qualité de l'énergie électrique, ainsi que des éléments du système Nou-Frost et un moto-compresseur.
Les surtensions constantes et les interruptions prolongées du réseau sont les principales causes d'usure prématurée du compresseur. En raison d'un fonctionnement à long terme à basse tension, les enroulements du moteur surchauffent, la rupture de l'isolation et un court-circuit entre les tours se produisent. Étant donné que le réseau n'a pas les valeurs nécessaires, le moteur ne démarre pas. De plus, l'effet à long terme de Ilancement conduit à une surchauffe et à une combustion ultérieure des enroulements du moteur.
Très souvent, le compresseur se bloque après une courte panne de courant (pendant quelques secondes). Le stabilisateur empêchera toutes ces pannes coûteuses.
Pour que l'appareil en question protège réellement l'équipement, vous devez porter une attention particulière au choix. Tous les appareils ne conviennent pas. Le dispositif est sélectionné en tenant compte des caractéristiques de fonctionnement de l'équipement (un exemple de calcul sera discuté ci-dessous). De plus, l'appareil doit répondre aux exigences suivantes:
- Conçu pour un fonctionnement ininterrompu 24h / 24;
- large plage de lissage: de 140 à 280 volts;
- large gamme de températures de fonctionnement et faible niveau de bruit;
- boîtier étanche à la poussière et à l'humidité.
Quel stabilisateur de puissance prendre pour le réfrigérateur
Dans le passeport de l'appareil, les principales caractéristiques techniques sont écrites, y compris la puissance. Mais pour calculer la puissance requise, nous n'avons pas besoin de la puissance consommée, mais de la pleine puissance (en VA). Cette valeur est la caractéristique la plus importante lors du choix d'un stabilisateur.
Pour obtenir sa valeur, vous devez diviser la puissance active (indiquée dans le passeport) par 0,65. Mais ce n'est pas assez. Comme le réfrigérateur utilise des courants d'appel importants, la valeur doit être multipliée par un facteur 3.

Caractéristiques
Prenons un exemple. Disons que le passeport indique que la consommation électrique du réfrigérateur est de 0,15 kW. Ensuite, la puissance totale est de cent cinquante divisée par zéro soixante cinq et nous obtenons 230,76 VA.On multiplie cette valeur par 3 et on obtient 692,3 VA. Arrondissez la valeur et obtenez 700 VA. Nous avons donc besoin d'un stabilisateur qui, à la tension de sortie la plus faible, produira 0,7 kW.
Conseils de sélection
Tout d'abord, vous devez décider quel appareil d'égalisation de tension est nécessaire: monophasé ou triphasé. En règle générale, un réseau domestique est monophasé. Mais il y a des exceptions. S'il n'y a pas d'informations exactes, cela vaut la peine de vérifier auprès de l'électricien qui s'occupe du réseau.
Les appareils sont produits par différents fabricants, nationaux et étrangers. De plus, même sur le marché russe, il existe plusieurs entreprises dignes. Par exemple, les produits de la société "Energy" ou "Resanta" sont très populaires.
Pour le fonctionnement en toute sécurité du réfrigérateur, 3 types de stabilisateurs conviennent: relais, électronique-mécanique et triac. Considérez plus en détail les avantages et les inconvénients de chaque type.
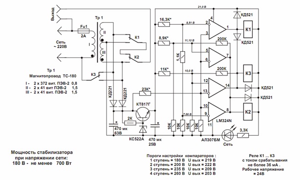
Transformateurs relais

Stabilisateur de relais
Dans les stabilisateurs de relais, comme son nom l'indique, les enroulements du transformateur sont commutés à l'aide de relais de puissance. Sur la figure, nous voyons le circuit le plus simple d'un stabilisateur de relais construit sur la base de comparateurs. Le comparateur est une sorte de puce logique qui reçoit 2 signaux analogiques à ses entrées: si le signal à l'entrée "+" est plus grand qu'à l'entrée "-", il produit un signal de haut niveau (un relais est déclenché), si le signal à l'entrée "+" est moins qu'à l'entrée «-», le comparateur génère un signal de bas niveau. Ainsi, les enroulements du transformateur sont commutés.

Schéma de principe du stabilisateur de relais
Les avantages des stabilisateurs de relais sont:
- réponse rapide (0,5 seconde);
- à bas prix;
- larges limites de tensions augmentées / diminuées.
Parmi les défauts, on note le bruit de l'opération (dû aux clics de commutation du relais), la possibilité de brûler les contacts (si la tension dans le réseau saute constamment).
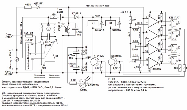
Stabilisateurs de type électromécanique
Les représentants électromécaniques ont un tableau de commande. Il surveille les caractéristiques de tension et contrôle le fonctionnement du servomoteur, qui commande le courant. un récepteur qui, à son tour, se déplace le long des spires de la bobine, contrôlant ainsi le fonctionnement à l'entrée.

Stabilisateur électromécanique de tension
Par exemple, considérez un schéma de circuit. Ici, les signaux de sortie du comparateur sont les entrées de bascules RS, construites sur des circuits logiques ET-NON. Cela a permis d'obtenir une précision plus élevée (2–4%, tandis que dans les types de relais l'erreur a atteint 8%). Les inconvénients des produits incluent une faible vitesse.

Schéma de principe du régulateur de tension électronique
Triac

Régulateur de tension triac
Les stabilisateurs Triac commutent les enroulements à l'aide de triacs. L'oxydation des contacts et les bruits de clic sont exclus ici, ce qui ne peut que se réjouir. À ce jour, les stabilisateurs triac sont les plus fiables et les plus durables, ils ont de faibles erreurs (pas plus de 3%).

Schéma de circuit simplifié d'un stabilisateur triac
Si la tension monte souvent - c'est la meilleure option pour protéger le réfrigérateur. Seul inconvénient des appareils de ce type: prix élevé par rapport aux stabilisateurs à relais et électromécaniques.
Avantages et inconvénients des réfrigérateurs Nou Frost
Réfrigérateur à côté de la cuisinière et du four - puis-je?
Est-il possible d'accrocher des aimants de réfrigérateur
Comment choisir un bon réfrigérateur à deux chambres et les caractéristiques de son appareil
L'eau dans le réfrigérateur ne disparaît pas et pourquoi l'eau ne gèle pas dans le congélateur - que faire 

